登录
首页
行业资讯
行业动态
信息公告
城市画像
检验检测报告
产品认证证书
标准服务
技术服务
缺陷分析
运营场景
用户需求
大纲案例
会员中心
首页
行业资讯
检验检测报告
产品认证证书
标准服务
技术服务
会员中心
行业动态
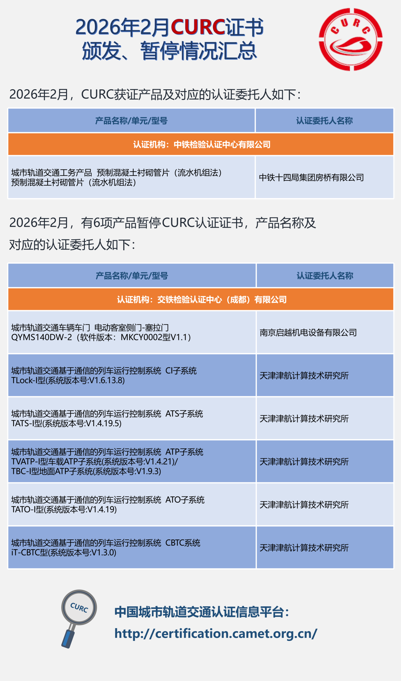
2026年2月CURC证书颁发、暂停情况汇总
2026-03-02
附件:
城轨认证抬头图像_2026061335890001.png
行业资讯
行业动态
信息公告
城市画像
备案编号: 沪ICP备19012685号-4
版权所有: 城市轨道交通装备信息系统监测及安全评估公共服务平台
地址: 上海市浦东新区龙阳路2520号10号楼
电话: 021-58379722
版本号: V1.1